当前位置: 首页»
时讯
中石大健美操队获首都高校健美操、艺术体操比赛乙组团体冠军
发布时间:2025-11-13 | 来源:教育学院 | 浏览量:
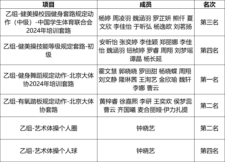
11月8日至9日,由北京市教育委员会指导、北京市大学生体育协会主办的首都高等学校第45届健美操、艺术体操比赛在北京大学落幕。中石大健美操、艺术体操队获乙组团体总分冠军及体育道德风尚奖。

为备战赛事,队员们在训练中刻苦打磨动作细节,不断精进套路衔接与团队配合,将耐力、爆发力与艺术表现力融入日常训练。赛场上,队员们沉着应战,健身舞蹈规定动作展现青春活力与艺术美感,有氧踏板等项目尽显扎实功底。
此次夺冠不仅是队员们刻苦训练的回报,更是学校体育育人工作深耕不辍的生动写照。学校始终坚持“知行相济、全面发展”的育人理念,将体育精神融入人才培养全过程,为学子搭建成长成才的广阔平台。未来,学校将继续厚植体育文化,赋能学子全面发展,让体育精神在校园中代代相传,在更高更广的舞台上书写中石大体育事业的崭新篇章。
附学校获奖名单

(编辑 李煜)
