一、**号及名称
**码:080501
专业名称:能源与动力工程
二、专业培养目标
培养具有创新精神、系统思维和国际视野,适应经济社会发展需要的能源与动力工程领域的工程技术人才。
毕业五年后,应达到以下目标:
(1)适应世界能源与动力工程技术发展,综合运用数理知识和能源与动力工程专业知识,为复杂工程项目提供系统性解决方案。
(2)具有工程创新能力,针对解决能源与动力工程问题的需要,提出新思路、新方法和新技术。
(3)具备社会责任感与敬业精神,坚守职业道德规范,在工程实践中能够综合考虑法律、环境、社会公众利益及可持续发展等因素。
(4)具备良好的人文素养、团队精神、沟通表达能力及工程项目管理能力。
(5)有良好的修养与道德水准,有意愿并有能力服务社会。
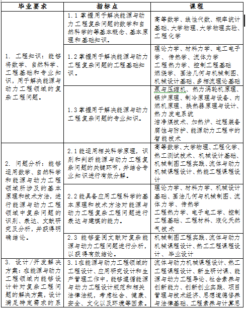
三、毕业要求
(一)知识和能力要求
1. 工程知识:能够将数学、自然科学、工程基础和专业知识,用于解决能源与动力工程领域的复杂工程问题。
2. 问题分析:能够运用数学、自然科学和能源与动力工程领域所涉及的基本原理和技术方法,进行能源与动力工程领域中复杂问题的识别、表达、文献研究及分析,并获得明确结论。
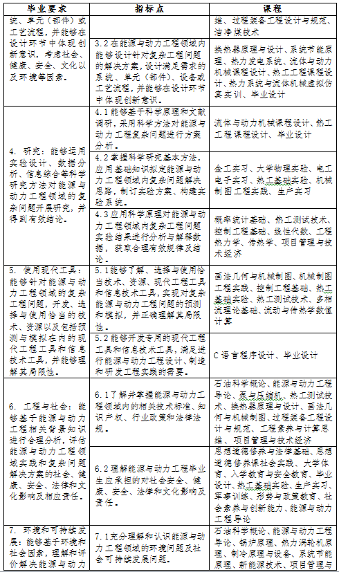
3. 设计/开发解决方案:在能源与动力工程领域内能够设计针对复杂工程问题的解决方案,设计满足特定需求的系统、单元(部件)或工艺流程,并能够在设计环节中体现创新意识,考虑社会、健康、安全、文化以及环境等因素。
4. 研究:能够运用实验设计、数据分析、信息综合等科学研究方法对能源与动力工程领域的复杂问题开展研究,并得到有效结论。
5. 使用现代工具:能够针对能源与动力工程领域的复杂工程问题,开发、选择与使用恰当的技术、资源以及包括预测与模拟在内的现代工程工具和信息技术工具,并能够理解其局限性。
6. 工程与社会:能够基于能源与动力工程相关背景知识进行合理分析,评估能源与动力工程领域实践和复杂问题解决方案的社会、健康、安全、法律和文化影响及相应责任。
7. 环境和可持续发展:能够基于环境和社会因素,理解和评价解决能源与动力工程领域复杂问题的工程实践的可持续性及影响。
8. 职业规范:具有人文社会科学素养、社会责任感,能够在能源与动力工程实践中理解并遵守工程职业道德和规范,履行责任。
9. 个人和团队:能够作为个人、多学科背景团队的成员或负责人有效发挥作用。
10. 沟通:能够就能源与动力工程领域内的复杂工程问题与业界同行及社会公众进行有效沟通和交流,包括理解和撰写技术报告和设计文档、有效陈述观点、清晰发出和回应指令;具备国际视野,能够进行跨文化背景的沟通和交流。
11. 项目管理:理解并掌握能源与动力工程领域内的工程管理原理与经济决策方法,并能在多学科环境中应用。
12. 终身学习:具有自主学习和终身学习的意识,有不断学习和适应发展的能力。
(二)知识和能力达成方案
针对上述12项毕业要求,安排落实了具体的实现其各项要求的配套课程(表1)。
表1 KY开元集团官网入口(北京)能源与动力工程专业知识、能力达成方案




四、主干学科
动力工程及工程热物理
五、专业核心课程
机械制图、理论力学、材料力学、机械设计基础、电工电子学、工程热力学、流体力学、传热学、燃烧学、控制工程基础、泵与压缩机、热力涡轮机原理、锅炉原理、热工测试技术、热力发电系统、系统节能原理。
六、学制与授予学位
学制:四年,学生修业年限三至六年
授予学位:工学
七、毕业合格标准及学位要求
| 分类 |
学分 |
| 必修课 |
101.5 |
| 选修课 |
28 |
| 单独设置的实践教学环节 |
34.5 |
| 最低总学分 |
164 |
| 获得学士学位要求 |
满足学校规定的学位授予条件 |



