一、**码及名称
**码:081504
专业名称:油气储运工程
二、专业培养目标
培养具有创新精神、系统思维和国际视野,能够从事油气管道输送及油气田地面集输与处理、油气储存与装卸、燃气输配、油气销售等领域的规划、设计、施工管理、运行管理、科学研究、技术开发、技术咨询工作,适应经济社会发展需要的工程技术人才。 毕业五年后,应达到以下目标:
1. 适应世界油气储运工程技术发展,综合运用数理知识和油气储运工程专业知识,为复杂工程项目提供系统性解决方案。
2. 具有创新意识和创新能力,能针对油气储运工程问题,主动采用新技术和进行技术改进与集成创新。
3. 具备社会责任感与敬业精神,坚守职业道德规范,在工程实践中能够综合考虑法律、环境、社会公众利益及可持续发展等因素。
4. 具备良好的人文素养、团队精神、沟通表达能力、终身学习能力及管理能力。
5. 有良好的修养与道德水准,有意愿并有能力服务社会。
三、毕业要求
(一)知识和能力要求
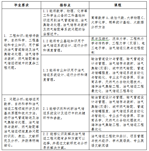
1. 工程知识:能够将数学、自然科学、工程基础和专业知识,用于解决油气管道输送及油气集输与处理、油气储存与装卸、燃气输配等油气储运领域中的复杂工程问题。
2. 问题分析:能够运用数学、自然科学和油气储运工程领域所涉及的基本原理和技术方法,进行油气管道输送及油气集输与处理、油气储存与装卸、燃气输配等油气储运领域复杂问题的识别、表达、文献研究及分析,并获得明确结论。
3. 设计/开发解决方案:能够遵循油气储运工程设计规范和相关法律法规,考虑社会、健康、安全、文化以及环境等方面的因素,进行油气管道输送及油气集输与处理、油气储存与装卸、燃气输配等油气储运领域设计工作,并能在方案开发过程中主动采用新技术和进行技术改进与集成创新。
4. 研究:能够综合运用理论分析、仿真、实验等科学研究方法及相关学科的新技术新方法,对油气管道输送及油气集输与处理、油气储存与装卸、燃气输配等油气储运领域的复杂工程问题开展研究,并获得有一定工程意义的结论。
5. 使用现代工具:能够针对油气管道输送及油气集输与处理、油气储存与装卸、燃气输配等油气储运领域的复杂工程问题,开发、选择与使用恰当的技术、资源以及包括预测与模拟在内的现代工程工具和信息技术工具,并能够理解其局限性。
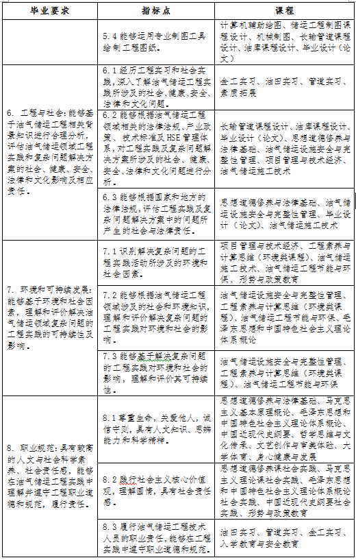
6. 工程与社会:能够基于油气储运工程相关背景知识进行合理分析,评估油气储运领域工程实践和复杂问题解决方案的社会、健康、安全、法律和文化影响及相应责任。
7. 环境和可持续发展:能够基于环境和社会因素,理解和评价解决油气储运领域复杂问题的工程实践的可持续性及影响。
8. 职业规范:具有较高的人文与社会科学素养、社会责任感,能够在油气储运工程实践中理解并遵守工程职业道德和规范,履行责任。
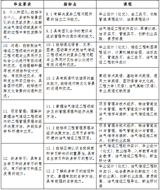
9. 个人和团队:能够作为个人、多学科背景团队的成员或负责人在解决油气储运领域复杂问题的过程中有效发挥作用。
10. 沟通:能够就油气储运工程领域内的复杂工程问题与业界同行及社会公众进行有效沟通和交流,包括理解和撰写技术报告和设计文档、有效陈述观点、清晰发出和回应指令;具备国际视野,能够进行跨文化背景的沟通和交流。
11. 项目管理:理解并掌握油气储运工程领域内的工程管理原理与经济决策方法,并能在多学科环境中应用。
12. 终身学习:具有自主学习和终身学习的意识,有不断学习和适应发展的能力。
(二)知识和能力达成方案
针对上述12项毕业要求,安排落实了具体的实现其各项要求的配套课程(表1)。
表1 KY开元集团官网入口(北京)油气储运工程专业知识、能力达成方案




四、主干学科
油气储运工程
五、专业核心课程
工程力学(双语)、流体力学、泵与压缩机、工程热力学与传热学(双语)、油气储运仪表与过程控制、城市燃气输配、输油管道设计与管理、油气储存与装卸、管道与储罐强度、油气集输(双语)、输气管道设计与管理、油气储运系统自动化与智能化、油气储运设施安全与完整性管理等。
六、学制与授予学位
学制:四年,学生修业年限三至六年
授予学位:工学学士学位
七、毕业合格标准及学位要求
| 分类 |
学分 |
| 必修课 |
109 |
| 选修课 |
27 |
| 单独设置的实践教学环节 |
29 |
| 最低总学分 |
165 |
| 获得学士学位要求 |
满足学校规定的学位授予条件 |



