机关各工会小组:
为纪念中国人民抗日战争暨世界反法西斯战争胜利80周年,弘扬伟大抗战精神,帮助机关新职工更快融入集体、增强使命担当,机关党委、机关工会计划开展纪念抗战胜利80周年暨机关新职工迎新系列活动。现将有关事项通知如下:
一、活动主题
传承抗战精神,启航机关新程
二、活动时间
2025年9月-10月
三、人员范围
2025年机关新进职工(含行政助理)
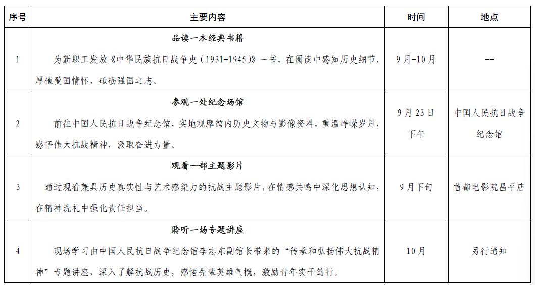
四、活动安排

五、工作要求
请各工会小组通知本单位2025年新进职工(含行政助理)积极参与系列活动,单项活动未尽事宜另行通知。
联系人:安佳宝,89731580。
机关党委
机关工会
2025年9月16日